1 Piece 8 SPST-NO 30A Power Relay Module Board.
This item has been assembled, and electrical test passed.
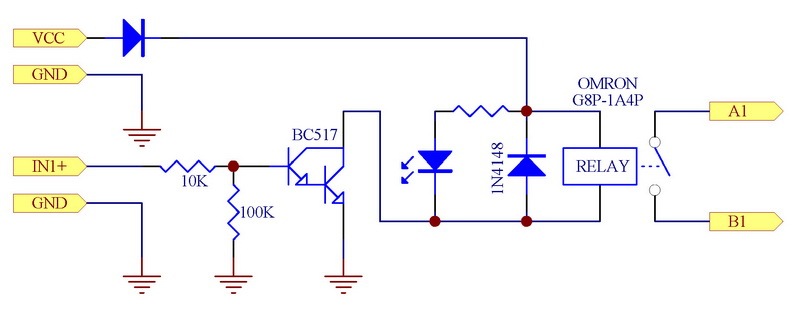
G8P-1A4P 30Amp Power Relays.
High quality terminal block connector (output real 30Amp terminal block).
LED indicator for each relay channel.
BC517 Darlington transistor driving relay, Improve the reliability of action.
FR-4 Fiber glass PCB (Double Layer).
Size: 225 x 72.5 x 27mm / 8.56" x 2.85" x 1.06"
Operating Voltage: 10~15Vdc, recommended 12Vdc.
Operating Current: maximum 650mA / at 12Vdc.
Input control signal voltage:
0V ~ 0.5V Low stage (relay not-action),
0.5V ~ 2.5V (unknown state).
2.5V ~ 24V High state (relay action).
Input control signal high state current:
2.5V: 0.1mA.
5V: 0.35mA.
12V: 1.1mA.
24V: 2.3mA.
Relay Spec:
Coil voltage: 12VDC.
Rated Load (Resistive load): 30A at 250VAC, 20A at 28VDC.
Type: G8P-1A4P 12VDC
Wire connection and PCB size:
VCC: Power supply input, 12V DC.
GND: Power supply ground and control signal ground.
INx+: Control signal input, Low: relay OFF, High: relay ON.
Ax, Bx:
When power supply ON, control signal state low, the relay action, Ax to Bx disconnected.
When power supply ON, control signal state high, the relay not-action, Ax to Bx connected.
When power supply OFF, Ax to Bx disconnected.
